当前位置:首页 >> 江苏总代产品 >> TissueGnostics全景组织细胞定量分析系统
起源于神经管上皮细胞的神经干细胞(Neural stem cells,NSCs)具有自我更新、增值和分化的潜能,其行为受许多细胞因子/生长因子的调控。其中成纤维细胞生长因子(Fibroblast growth factors,FGFs),生长因子及其受体在发育期和成人的大脑中广泛表达。当FGF结合其受体时,激活的受体酪氨酸激酶(Receptor tyrosine kinase,RTK)激发了细胞内磷酸化级联,其中涉及到信号分子Ras、Raf和Erk,并且最终调控多种细胞事件。
本篇文章发表在Nature杂志上(DOI: 10.1038/srep32025)。文章中客观的体视学数据,包括全景图像获取、免疫荧光染色定量分析、免疫组化染色定量分析、细胞计数等,应用TissueGnostics公司的全景组织细胞定量技术进行获取及分析。
除了FGFs可以通过细胞内Ras-Raf-Erk信号通路促进NSC增殖为神经元与分化为胶质细胞之外,其他因子也可通过Raf-Erk信号通路调节NSC的增值与分化。鉴于NSC的增值会受到分化刺激的抑制,现阶段认为NSC的增值与分化、神经元与星形胶质细胞的现象互相冲突,而Raf-Erk信号通路如何触发多种相反的NSC行为尚且未知。
研究者Yong-Hee及其团队发现,Raf-Erk通路在NSCs中的行为本质是促进神经元分化,但同时以自分泌/旁分泌的方式引起NSC向星形胶质细胞分化,通过这种方式参与大脑再生的过程。
以下为具体介绍:

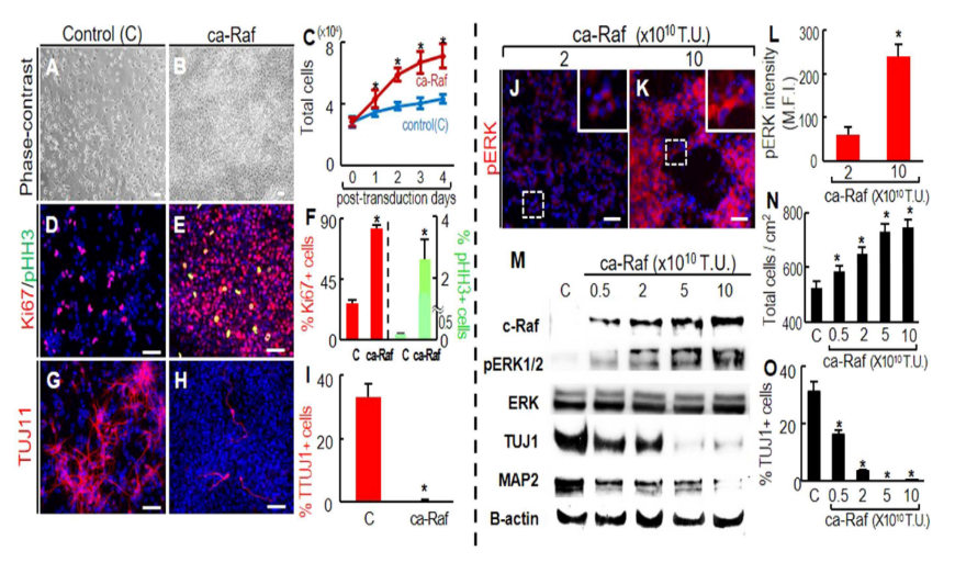
Figure1: 高密度NSC中Raf-Erk信号激活诱导细胞增值并抑制神经元分化
A-C:对培养0-4天的进行计数
D-F:对培养0-4天的细胞中增值标记Ki67以及M期pHH3阳性细胞进行计数
G-I:对培养0-4天的神经元标记物TUJ1细胞进行计数
J-L:用ca-Raf病毒转导的皮层NSC培养物进行Erk通路活性检测

Figure3:用ca-Raf分泌因子转导的皮质NSCs促进细胞增殖和星形胶质细胞标记物表达
通过形态学对星形胶质细胞进行定量分析,星形胶质细胞的数量/密度以及大小,对照组与非对照组具有显著区别。

Figure4:将Raf-CM处理后的GFAP阳性细胞数量以及径向神经胶质或成熟的NSC样形态学特征进行分析表明,RCM诱导的GFAP +星形胶质细胞类似于NSC而不是成熟的星形胶质细胞。
积累20余年 经验丰富
拥有遍布全国的商务合作伙伴和较为完善的经营渠道,缔造了良好的品牌和商誉,层层筛选,全面支撑保障。
雄厚的产品研发实力
雄厚的产品研发实力、装配工艺以及精湛的生产施工队伍,为公司赢得了客户的长期信为公司赢得了客户的长期信赖和支持!
销售网络范围广
目前销售网络遍布高校以及企业实验室,先后与国内外多家知名集团公司建立长期合作关系!
创新 · 诚信 · 进取
以创新谋求发展,以诚信赢得信赖,以进取开拓未来——初心如磐,行稳致远。
400-988-2084
公众号